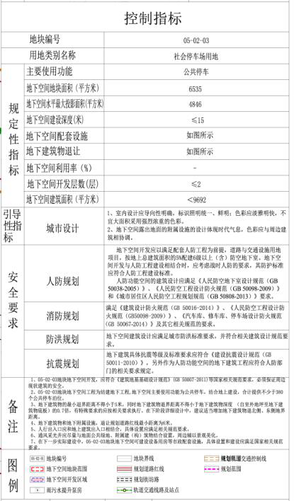
项目名称: | 郑州市中牟县05-02街坊控制性详细规划 |
公示公告类型: | 批后公告 |
用地类别: | 城市建设用地 |
用地位置: | 由商都大道、寿圣街、万胜路、宝峰街所围合街坊部分用地 |
用地性质: | 社会停车场用地 |
用地面积: | 约0.68公顷 |
公示期限: | 30个工作日 |
公示日期: | 2019年11月27日 |
截止日期: | 2020年1月8日 |
经办科室: | 自然资源局详细规划管理科 |
咨询电话: | 0371-62105002 |
经 办 人: | 王伟利 |
附加说明: | 查询详细内容,请出示身份证明,到我局办理相关手续后查询。依据《城乡规划法》、《行政许可法》、《河南省城市规划公示制度》等有关法律法规,特此公示。如有意见和建议,请于公示时间内向我局反馈。 信访办电话:0371-62160989。 |
详细内容: | 地块范围内设置的公共服务设施主要有变电室、垃圾收集点、楼宇党组织工作用房、公厕 |







