项目名称: | 郑州市中牟县第03-01街坊控控制性详细规划 |
公示公告类型: | 批前公示 |
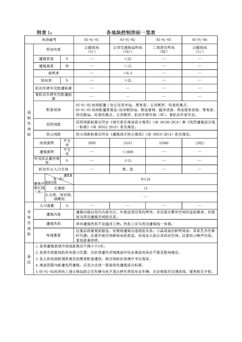
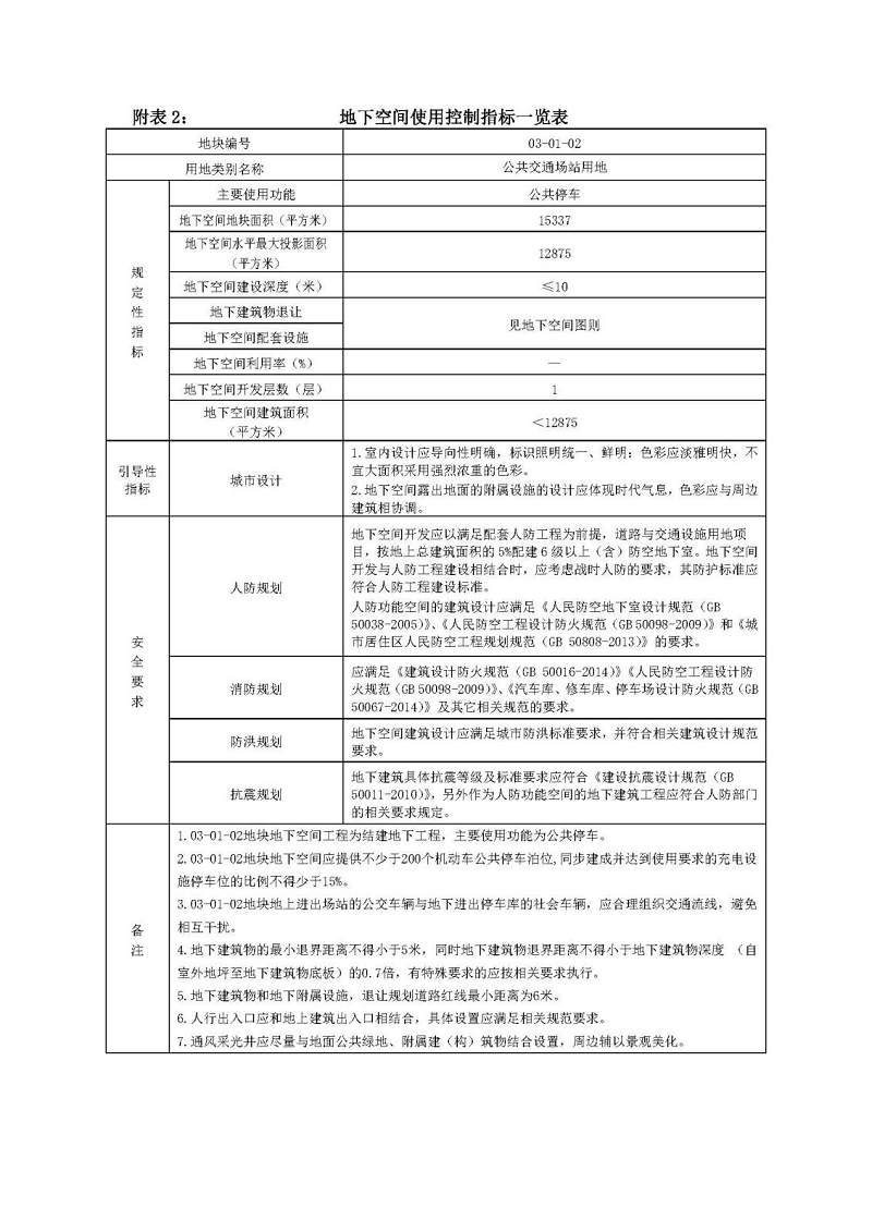
用地类别: | 城市建设用地 |
用地性质: | 公共交通场站用地 |
用地位置: | 由人文路、文博路、福顺街、恒安路所围合的部分地块 |
用地面积: | 1.53公顷 |
公示期限: | 30个工作日 |
公示日期: | 2020年8月10日 |
截止日期: | 2020年9月21日 |
经办科室: | 自然资源和规划局城市设计科 |
经 办 人: | 李艳艳 |
咨询电话: | 0371-62123002 |
附加说明: | 查询详细内容,请出示身份证明,到我局办理相关手续后查询。依据《城乡规划法》、《行政许可法》、《河南省城市规划公示制度》等有关法律法规,特此公示。如有意见和建议,请于公示时间内向我局反馈。 信访办电话:0371-62160989。 |
详细内容: | 1.区位图 2.用地现状图 3.土地使用规划图 4.规划图则 5.地下空间图则 6.地块指标一览表 |






