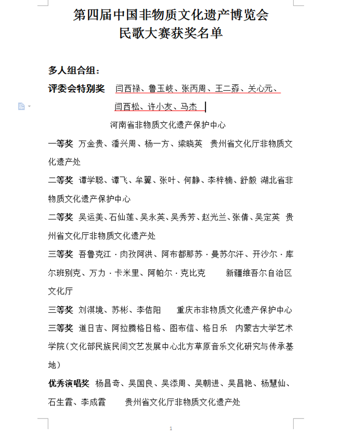
近日,从河南省文化厅传来消息,在第四届中国非物质文化遗产博览会民歌大赛上,中牟县省级非遗项目《黄河打硪号子》传承人闫西禄、鲁玉歧、张丙周、王二孬、关心元、闫西松、许小友、马杰八人荣膺评委会特别奖。
打硪是一种传统的集体劳动形式,类似于打夯,但比打夯的人数多、规模大、效率高。在建房筑基和修河固堤时,为了统一用力,统一节奏,鼓足干劲,砸实地基,加固堤坝,打硪人编创了打硪号子。
中牟境内的黄河打硪号子是一种类似于民歌的形式,旋律朴实,属无伴奏集体齐唱,长期在民间传唱,特点是曲调不长,音域较窄,内容简单,适合劳动伴唱,随劳动节奏速度基本无变化,有时一人起头,众人接唱,有时一问一答,彼此唱和,相互对歌(如《对花》),主要在黄河沿岸的万滩、雁鸣湖、狼城岗等乡镇流传,集中地反映了黄河儿女坚毅、粗犷的精神风貌,至今已有三百多年的历史。

打硪号子排练中
据史料记载,清乾隆二十六年(公元1761年)乾隆皇帝降旨命大学士刘统勋、协办大学士兆惠驰驿于黄河施工处(即今天的中牟县杨桥堤口)治理黄河,构筑堤,他们以工代赈,广泛动员民工上河堤打硪,打硪活动获得了空前发展。1956年黄河复堤,百余盘石硪一字排开,绵延数里地,打硪号子接喊声、石硪砸地声混成一片,声震天地,场面极为壮观。2009年6月,《黄河打硪号子》名列河南省省级非物质文化遗产代表性项目名录。

第四届中国非物质文化遗产博览会民歌大赛获奖名单
为展示我县非物质文化遗产保护成果,推动传统音乐的保护、传承与传播,鼓励创新和交流,中牟县文化广电旅游局非遗中心精心组织雁鸣湖太平庄《黄河打硪号子》打硪队参加了第四届中国非物质文化遗产博览会民歌大赛,省级非物质文化遗产代表性传承人闫西禄独唱《桩号》、《钉缸号》、《号两》曲目,闫西禄、鲁玉岐等八人重唱《桩号》、《宣圈号》、《二八号》曲目。大赛竞争激烈,经过评委会的复赛评审,有53组选手、共174人入围决赛,最终仅产生出特别奖选手8名,一、二、三等奖选手共24名。《黄河打硪号子》凭借其珍贵的民间音乐价值、文化价值、民俗价值和社会价值赢得评委们的高度重视和一致好评,参赛的八位选手一举夺得评委会特别奖。
《黄河打硪号子》参加此类高规格的活动,不但扩大了影响,提升了知名度,而且更好地推动了传承传播与交流。