繁體
登录
005296664/2025-00109
中牟县人民政府
回应关切
2025-03-25
2025-03-25
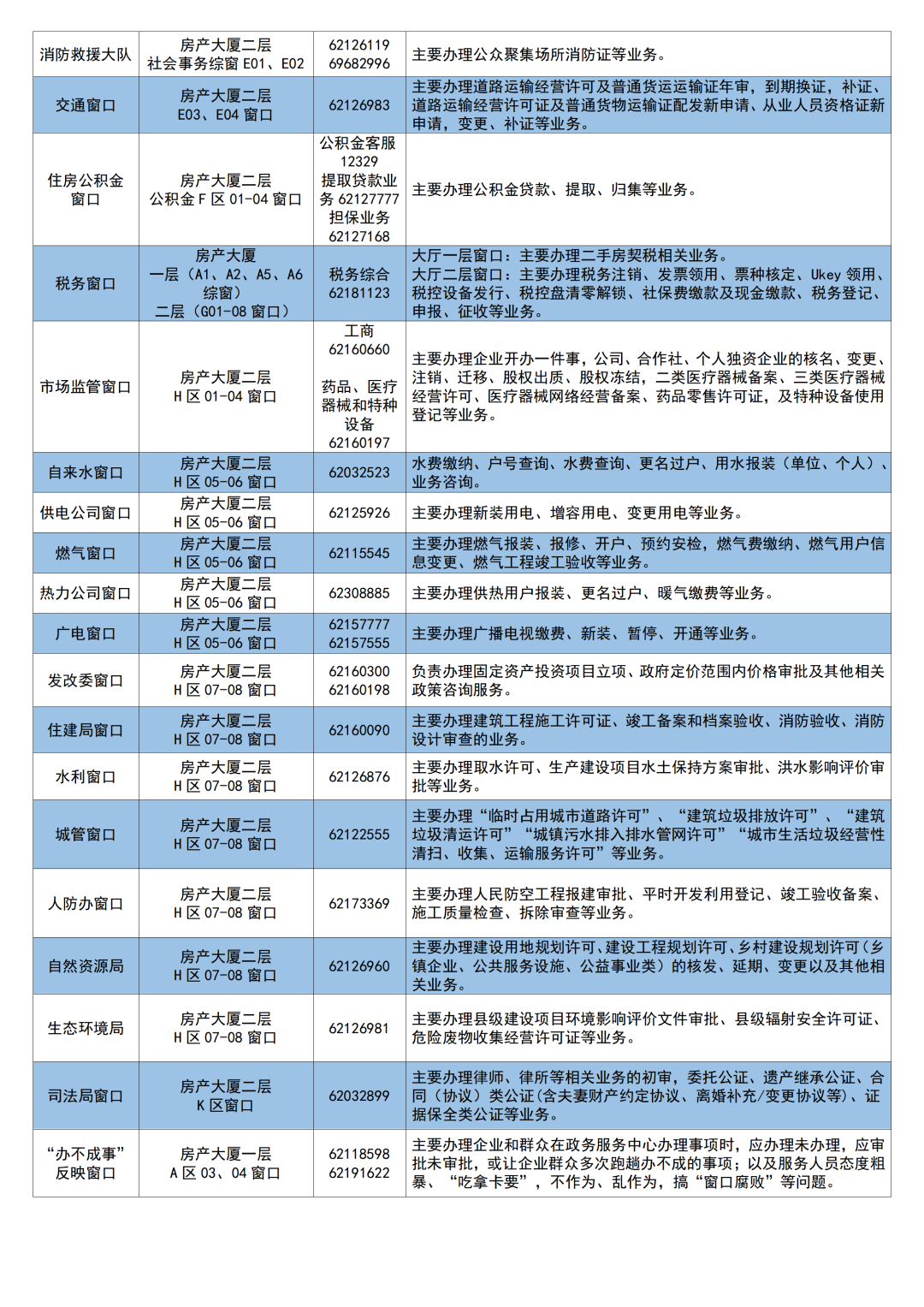
最新最全!中牟政务服务大厅办事窗口电话,都在这儿了→
根据中牟政务服务大厅
办事窗口调整情况
小布为您整理了最新的办事窗口信息包含窗口位置、业务范围、咨询电话等请您收好~
以备不时之需
主办单位:中牟县人民政府办公室
地址:河南省郑州市中牟县商都大道1号
邮编:451450
网站标识:4101220001
豫ICP备13002960号-1
豫公网安备 41012202000162号