各乡镇人民政府,各街道办事处,县人民政府各部门、各有关单位:
现将《中牟县新能源发展规划(2025—2030年)》印发给你们,请认真贯彻落实。
2025年5月13日
中牟县新能源发展规划
(2025-2030年)
一、前言
当今世界正逢百年未有之大变局,全球新一轮能源革命和产业变革方兴未艾,能源结构清洁低碳转型进程加速演进,大力发展新能源已成为世界各国应对气候变化、保障能源安全、实现经济可持续发展的一致选择。作为全球能源消费第一大国,加快建设新能源体系,是中国提高国家自主贡献力度,实现碳达峰、碳中和目标的有力举措,也是中国持续提高能源安全水平,不断优化产业结构,以绿色发展引领经济高质量发展的必由之路。河南省是能源生产与消费大省,加快发展新能源是河南省深入贯彻“四个革命、一个合作”能源发展新战略、全面推进中国式现代化河南新实践、积极践行绿色发展理念的重要方向。郑州市作为我国中部的中心城市之一,加速发展新能源是郑州市推进能源革命、优化能源结构的具体实践,为郑州市全面贯彻落实中部地区崛起、黄河流域生态保护和高质量发展两大国家战略提供有效支撑。中牟县作为郑开同城化发展的核心区域和战略支点,大力发展新能源是中牟县深入落实乡村振兴战略、全面推进美丽中国建设的重要实践。
为加快构建清洁低碳、安全高效的新能源体系,推进能源生产和消费革命,提高能源保障水平,支撑经济社会绿色可持续发展,积极稳妥推进碳达峰、碳中和目标,根据《“十四五”可再生能源发展规划》《河南省新能源和可再生能源发展“十四五”规划》《郑州市“十四五”现代能源体系规划》和《中牟县国民经济和社会发展第十四个五年规划和二〇三五年远景目标纲要》等文件精神,结合中牟县实际发展需要,编制《中牟县新能源发展规划(2025—2030年)》。
本规划涵盖太阳能、风能、氢能、地热能、生物质能、新型储能等领域,明确了中牟县新能源发展的指导思想、基本原则、发展目标、重点任务、重点工程和保障措施,是中牟县新能源高质量发展的重要指南和行动纲领。
二、发展基础
(一)发展现状
“十四五”时期以来,中牟县以实现碳达峰碳中和战略目标为根本出发点,以贯彻“四个革命、一个合作”能源安全新战略为根本遵循,以生态优先、绿色发展为根本指引,抢抓能源革命历史机遇,深入推进能源结构清洁低碳转型,将发展新能源作为重点方向,以加快推进太阳能、风电、地热能等可再生能源项目建设为抓手,持续提升新能源装机规模和全社会用电量占比,积极构建以清洁低碳、多能互补为特征的新能源供给结构,为建设美丽中牟新征程提供能源保障。
能源基础建设不断完善。截至2024年12月,中牟县建成变电站24座,其中,220千伏变电站3座,110千伏变电站12座,35千伏变电站9座,10千伏公用线路133条,线路总长度2273.11千米。2024年,郑州市中牟万滩110千伏输变电工程、郑州中牟110千伏肖庄变2号主变扩建项目如期建成投运,110千伏姚家输变电工程、110千伏刁家输变电工程等有序推进。氢能基础设施建设提速,万洪路加氢站项目稳步推进。公共充换电网络基本形成,全县建成公共充电站148座(公用充电站98座,专用充电站50座),基本覆盖各主要区域和街道乡镇。能源基础设施保障能力的不断强化,为新能源发展建设提供有力支撑。
能源供给结构持续优化。中牟县新能源项目种类较为丰富,涵盖集中式光伏电站、分布式光伏电站、沼气发电厂、地热能供暖等多种类型,2024年全县新能源并网发电量达6.08亿千瓦时(其中,各类光伏电站发电量为7686万千瓦时,垃圾发电厂发电量为5.31亿千瓦时),占全社会用电量24.32%(其中,各类光伏电站发电量占比3.08%,垃圾发电厂发电量占比21.24%)。光伏发电项目建设稳步推进,截至2024年12月,中牟县光伏并网规模达250兆瓦。结合地区禀赋条件,中牟县光伏电站以分布式电站为主,建成中牟万邦物流园60兆瓦分布式光伏发电项目、郑州新区污水处理厂13兆瓦分布式光伏发电项目、郑州日产10兆瓦分布式光伏发电项目等一批规模化项目。地热能供暖初具规模,全县建成地热能供暖项目8个,新增供热面积430万平方米。多元化新型能源供给体系的不断优化为中牟县经济社会发展提供了重要保障。
(二)面临形势
“十四五”时期以来,中牟县新能源快速发展,应用规模不断扩大,示范场景日趋多元,清洁能源替代比例稳步提升。
从国内看,2024年2月29日,习近平总书记在主持新能源技术与我国的能源安全第十二次集体学习时强调,党的十八大以来,我国新型能源体系加快构建,能源保障基础不断夯实,为经济社会发展提供了有力支撑。截至2024年12月底,我国累计发电装机容量约33.5亿千瓦,同比增长14.6%。其中,太阳能发电装机容量约8.9亿千瓦,同比增长45.2%,风电装机容量约5.2亿千瓦,同比增长18.0%,可再生能源装机规模不断扩大,新型能源体系建设取得新进展,为经济高质量发展提供了强有力支撑。
从我省看,河南省作为能源生产和消费大省,能源结构长期以煤为主,党的二十大以来,我省锚定“两个确保”深入实施“十大战略”。截至2024年12月,河南省可再生能源发电装机达7562万千瓦(其中光伏占比57.2%,风电占比30.1%,水电占比7.1%,其他可再生能源占比5.6%),实现可再生能源发电装机占比突破50%、全年发电量突破1000亿千瓦时的“双突破”,有力服务支撑了我省经济社会发展全面绿色转型。
从我市看,“十四五”以来,郑州市积极开展能源结构转型,坚持“减煤、稳油、增气、强电、加绿”基本原则,持续推动传统能源绿色转型,截至2024年12月,我市新能源发电装机累计达294万千瓦,其中屋顶分布式光伏发电总装机227万千瓦。同时,我市作为郑州燃料电池汽车示范城市群的牵头城市,是河南省郑汴洛濮氢能走廊建设的核心城市,氢能产业态势良好,截至2024年12月,燃料电池汽车示范运行车辆超2580辆,已建成加氢站41座,我市“双碳”行动稳步推进。
从我县看,叠加黄河流域生态保护和高质量发展、郑州国家中心城市建设等重大战略及郑开同城化机遇,“十四五”以来,中牟县各产业蓬勃发展,社会用能需求不断增加,2024年全社会最大用电负荷达736兆瓦,预计到2025年全社会最大用电负荷将增至800兆瓦,到2030年全社会最大用电负荷将进一步提高至1200兆瓦。作为加快推进郑开同城化战略的重要举措之一,中牟新区的谋划建设在为郑州都市圈高质量发展提供新动力的同时,也对中牟县的能源结构与能源供给提出了新要求,快速增长的用能需求为中牟县新能源发展提供了广阔的消纳前景。
相较周边地区,中牟县新能源发展具有比较优势,农村屋顶、集体闲置土地等资源相对富裕。据统计,截至2024年9月我县屋顶建筑总面积超923万平方米,到2030年我县屋顶建筑总面积约为1230万平方米(按5%城镇建筑屋顶面积增量),分布式光伏开发潜力较大。
根据中尺度气象数据,我县100米高度风速为4.5m/s—5.7m/s。中牟县为平原地形,风资源分布均匀,大部分区域100米高度风速约为5.5m/s,对应160米高度风速约为6.15m/s。官渡镇、刁家乡、韩寺镇和姚家镇等区域风资源相对较好,符合政策要求和开发条件的各类集中式与分散式风机可开发点位约90个,风电可利用土地约6.5万平方米(风机点位与升压站占地面积),为风电项目建设提供了要素保障。
中牟县区位优势明显,西邻郑州市中心城区,东接开封市,北靠新乡市,南联航空港区,地处郑汴洛濮氢能走廊关键区域,是构建绿色低碳运输网络的重要节点,氢能在交通物流领域应用示范条件齐备。截至2024年底中牟县累计建成公共充电站148座。郑州“新能源汽车之城”“超充之城”建设参与度不断提升。
中牟县地热资源丰富,中深层地热出水温度约70摄氏度,较高品质热源为中牟县构建多能互补体系提供有效补充。截至目前,全县建成地热能供暖项目8个,新增清洁供暖覆盖面积430万平方米。
中牟县是我国中部地区的农业大县,2024年全县粮食种植面积54.46万亩,其中小麦种植面积22.78万亩,油料种植面积12.72万亩,全县粮食产量26.744万吨,油料产量4.64万吨,估算秸秆等生物质资源产量约34万吨/年。优秀的农业基础和丰富的生物质资源,为中牟县生物质能发展提供了可靠的资源保障。
我县电力供应保障能力稳步提升,2024年郑州市中牟万滩110千伏变电站竣工投运,全年新建改建电网165.5千米;我县现有储能电站1座,系统容量4.8兆瓦/4.8兆瓦时,储能项目建设稳步开展。
综合看,2025—2030年期间,中牟县作为郑州建设国家中心城市的东部新城和郑开同城化的“桥头堡”,在“四保两降三提升”目标引领下,构建清洁低碳、安全高效的新型能源体系,是推动产业高端化和可持续发展的重要保障。立足自身、加快发展新能源是我县在新时代能源发展新形势、新要求背景下保障能源安全、实现碳达峰目标的重要举措。
表1 中牟县建筑屋顶面积摸排情况统计表


图1 中牟县100米高度中尺度风资源图谱

图2 中牟县城镇开发边界(橙色阴影区为郑州托管区)
(三)存在问题
新能源发展生态尚未形成。中牟县新能源整体发展水平不均衡,新能源装备制造产业链尚不完整,目前主要以新能源电池和整车制造为主,光伏、风电、氢能等新能源发电与新型储能装备制造领域仍有断点,新能源发展与优化产业布局和推动产业升级之间融合性不强,项目开发对推动乡村振兴和经济结构转型助力作用尚不明显,新能源发展生态尚未形成。
基础设施建设略显滞后。电网结构有待优化,110千伏变电站数量和布局仍待优化。充电桩建设数量不足,需求缺口较大,建成投用公共充电桩数量仅千余个,位居郑州市各区县中游水平。加氢站建设略显滞后,目前全县尚无建成投运加氢站。储能电站配套欠缺,仅建成投运1座储能电站,电网调峰和智能化调度能力不足。
新技术示范应用亟待突破。虽然中牟县新能源发展已取得一定成绩,但存在项目场景同质化,新技术应用不足等问题。高效光伏技术、新型储能技术以及氢能技术等前沿技术应用较少,创新应用场景供给不足,技术场景协调联动能力有待强化。
多元利用模式仍需创新。太阳能、地热能及生物质能利用模式略显单一,风能、氢能开发利用仍是空白。各类新能源利用相对独立,多能互补能源利用模式有待进一步深耕。新能源开发与农业、交通、文旅等产业融合度不足,多产业融合对产业和经济发展乘数效应尚未充分发挥。
三、总体要求
(一)指导思想
以习近平新时代中国特色社会主义思想为指导,全面落实党的二十大和二十届二中、三中全会精神,认真落实“四个革命、一个合作”能源安全新战略,深入贯彻《中共中央 国务院关于新时代推动中部地区高质量发展的意见》《黄河流域生态保护和高质量发展规划纲要》重大战略,紧密围绕中央经济工作会议和全国能源工作会议精神,稳步推进省委十一届八次全会暨省委经济工作会议、省能源工作会议有关部署,加快构建以可再生能源为主体的新型绿色电力系统,以创新为根本动力,以需求为根本出发点,不断提升可再生能源在能源生产和消费中的比重,以新质生产力推动能源转型升级,引领新能源高质量发展,加快构建清洁低碳、安全高效的现代能源体系。紧抓外环低碳绿电消费核心区建设机遇,探索新增用电负荷全部使用清洁电力,提升清洁能源消纳力度,为推动郑开同城化核心增长极现代化建设,实现发展“四大片区”和打造“四个中牟”规划蓝图提供绿色动力。充分发挥中牟县区位优势,依托沿黄河科技创新经济带、中部都市发展片区、西南临港片区等高用能区域,联通产城高端智造走廊等发展轴带,探索新能源高水平消纳模式,创新实践多元互补的新型电力系统架构,将中牟县打造成郑开绿色发展走廊核心支点,打造河南省新能源多产融合示范样板。
(二)基本原则
坚持先立后破、通盘谋划的基本原则。能源是国民经济发展的重要基础产业,新能源发展应立足我县资源禀赋条件和用能特点,发挥政府统筹规划作用,坚持先立后破、通盘谋划,协同统筹传统能源逐步减少与新能源安全可靠替代的发展进程。
坚持安全保障、绿色优先的基本方针。统筹新能源发展与能源安全之间的关系,以保障能源安全为第一要务,确保能源供应的稳定性与安全性。落实沿黄生态保护要求,严守“三农”发展底线,以绿色发展为先决条件,合理谋划新能源发展空间布局,优先选择节能产品与绿色技术,推动能源领域绿色可持续发展。
坚持优势互补、规模发展的基本模式。立足中牟县可再生能源品类多、开发条件好的比较优势,充分发挥各类能源的优势与特点,构建多元互补、梯级利用的“源网荷储”一体化能源供给新模式。依托土地资源保障优势,立足不同场景用能终端需求特点,采用分布式与集中式并举的发展思路,拓展新能源应用场景和消费占比,以需求扩大带动新能源开发规模稳步提升。
坚持创新引领、区域联动的基本理念。树立能源创新发展理念,加大新能源领域技术革新与示范应用,完善新能源发展体制机制,积极拓展新领域、新场景,推动多产业协同和多技术融合,提高新能源发展的质量与水平。把握郑开同城化核心增长极现代化建设和郑汴洛濮氢能走廊等跨区域战略规划机遇,强化与周边地区协同联动,打造以开放共享为主要特征的能源产业发展新形态。
(三)发展目标与路径
以构建多能融合、多元互补的清洁能源利用体系为根本目标,加快开展能源结构转型,推动中牟县新能源快速发展。充分发挥中牟县在资源禀赋和产业结构等方面比较优势,以加大光伏资源开发力度,加快风电项目规划建设,推动氢能项目试点示范,提升新型储能装机比例,扩大清洁供暖应用规模,拓展生物质资源利用场景,提高基础设施配套水平为主要任务,加快部署一批新能源项目。以高质量建设中牟新区为契机,将新能源发展与新能源电池和整车制造、农业、文旅等优势产业融合,着力打造河南省新能源多产融合示范样板。
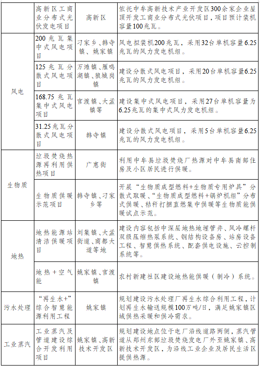
在太阳能发展方面。在严格落实耕地保护制度的前提下,加大农户建筑屋顶、田间地头和集体闲置土地的开发利用,以“千家万户沐光行动”为契机,全面开展光伏整县推进,推动分布式和集中式光伏电站建设。加强光伏与建筑、农业、交通、文旅等产业融合创新,探索具有中牟特色的“光伏+”名片。力争超预期完成郑州市“5432”任务目标,优先利用党政机关和学校、医院等公共建筑屋顶建设光伏项目,鼓励工商业厂房建筑屋顶发展“自发自用,余电上网”分布式光伏。到2027年,全县新增各类光伏发电容量力争达到531兆瓦,建成一批可复制可推广的“光伏+”标杆项目。到2030年,全县累计新增各类光伏发电容量约622兆瓦,光伏发电量占比力争达到全县用能总需求的16%。
在风能发展方面。在保障郑州市沿黄生态保护区、大河文化绿道等重点生态工程建设的前提下,以最大保护、最低影响、适度开发为原则,坚持分散式和集中式并重的发展模式,以先进发电技术优先、先进运营模式优先为评价标准,统筹规划风能高水平开发利用,推进“千乡万村驭风行动”,鼓励风能开发与本地区农业、文旅等产业融合发展,助力乡村振兴。到2027年,全县新增风电装机规模力争达到500兆瓦。到2030年,全县累计新增风电装机规模达到562.5兆瓦,风电发电量占比力争达到全县用能总需求的30%。
在氢能发展方面。紧抓郑州国家燃料电池汽车示范应用城市群机遇,以燃料电池整车与零部件研发制造基地建设为契机,重点拓展我县燃料电池汽车在物流和交通领域示范应用,鼓励氢能与储能、农业等领域融合发展,优先在热门景区和中心城区等核心区域开设氢能公交示范线路,构建氢能物流运输网络,探索建设以氢能为核心的多能融合示范项目,超前布局氢能应急电源领域试点示范,结合本地区资源特点,研究开展绿氢示范应用项目建设。到2027年,规划建设1-2个氢供能及备用/应急电源示范项目,制加氢一体站4座,推广各类燃料电池汽车不少于500辆,氢能交通路线开设不少于3条,氢能在物流领域应用初具规模。到2030年,氢能在能源结构中占比稳步提升,建成一批绿氢等氢能应用项目,累计推广各类燃料电池汽车不少于800辆。
在清洁供暖方面。加快提高地热能、生物质能、太阳能、中水余热等清洁能源的供暖保障能力,结合中牟县资源禀赋,优先推广地热能供暖技术,加强地热资源勘察与选区评价力度,坚持“科学谋划、取热不取水、采灌均衡”的原则,优先在供热尚未覆盖的区域开展地热能供能项目建设,鼓励符合条件的新建建筑优先采用地热能满足供暖需求。到2027年,全县新增各类地热站力争达到10座。到2030年,地热成为满足本地供暖需求的重要方式之一,以地热与其他供暖方式融合互补的清洁能源供暖体系基本建成,全县累计新增各类地热站30座。
污水处理厂加快开展中水余热集中供暖项目示范应用。稳步推动生物质发电向热电联产转型升级,探索开展以农林生物质、生物质成型燃料、生物天然气等生物质资源为燃料的供暖试点示范。积极在农业大棚等与太阳能特性匹配度高的领域开展太阳能供暖应用推广,鼓励在集中供暖网络未覆盖的地区开展冷热电三联供项目示范。
在生物质能发展方面。提高生物质能开发利用水平,深挖本地区生物质资源禀赋,强化垃圾“无害化”处理能力,大力发展循环经济,完善生物质原料收储运产业体系,同步开展生物质发电应用和非电利用模式探索。稳步推动农林生物质热电联产项目和沼气发电工程建设,因地制宜规划建设生物质天然气示范项目,提前布局生物质制氢及生物质二氧化碳耦合利用技术。到2027年,力争新增生物质热电联产项目1-2项。到2030年,建设生物质非电利用项目2-3项。
在新型储能发展方面。因地制宜推进电化学储能、飞轮储能、压缩空气储能等新型储能技术在电源侧、电网侧、用户侧等电力系统各类应用场景开展示范应用,鼓励已有和新建光伏、风电等新能源项目配套建设储能电站,支持电力企业将新型储能技术与大数据、人工智能技术融合建设智慧电厂,探索打造跨越不同时间尺度的多元储能技术应用矩阵。统筹高比例新能源电力接入和电力系统安全稳定之间的关系,加强电网侧新型储能项目布局,缓解高峰负荷供电压力、延缓输配电扩容升级。围绕5G基站、充电站、工业园区等用户侧需求,积极鼓励用户侧储能项目建设。到2027年,建成各类储能示范项目3个以上,新型储能规模力争达到200兆瓦。到2030年,“源网荷储”高度融合的新型电力系统基本建成,新型储能规模累计达到300兆瓦。
在基础设施建设方面。加强新能源基础设施规划建设力度,提高能源和资源利用率,根据新能源发展需求,完善配电线路网架结构,到2027年,新(扩)建110千伏以上变电站至少6座,到2030年,基本建成保障新能源有效消纳的新型电力系统。加紧开展加氢站布局建设,鼓励利用现有加油站和加气站改建合建站。到2027年,累计建成加氢站10座;到2030年,累计建成加氢站16座左右,其中二级站7座,三级站9座,基本实现中心城区和重点区域全覆盖。持续优化公共充电网络,加快充电站建设。到2027年,实现中心城区、旅游景点等重点区域充电桩全覆盖,全县累计新增公共充电桩和专用充电桩1000个左右,累计新增充电站约80座。到2030年,全县各类公共停车场基本实现充电桩全覆盖,累计新增公共充电桩和专用充电桩1500个左右,累计新增充电站约130座。
表2 中牟县新能源发展目标

四、重点任务
(一)大力促进光伏资源开发
1.深挖分布式光伏发展潜力
在深入摸排的基础上,统筹全县可开发利用建筑屋顶资源,充分释放分布式光伏装机潜力。发挥党政机关、事业单位引领作用,率先利用建筑屋顶、立面、车棚顶面等场地空间安装光伏发电设施,打造低碳市政建筑“新地标”。支持公共服务机构、工商业企业等以“自发自用,余量上网”为原则,积极开展分布式光伏项目建设。对新建工业厂房按照宜建尽建的原则,引导新增厂房设计施工阶段同步规划建设屋顶分布式光伏发电系统。充分利用“村村通”公路边沟、田间道旁排水沟、各干渠朝阳向边坡、高速道路两侧等土地资源,积极谋划建设分布式光伏发电项目。
按照我县建筑屋顶5%的年增长率的综合预期,到2027年,新增各类光伏发电总容量力争达到531兆瓦,到2030年,累计新增各类光伏发电容量约为622兆瓦。
表3 中牟县建(构)筑物屋顶分布式光伏安装比例目标

2.着力推进“光伏+”综合利用
统筹全县各类产业特点,创新资源利用模式,严格落实“三线一单”生态环境分区管控及耕地保护制度,以高水平设计和高质量应用为原则,积极探索光伏发电与农业、渔业、养殖业、建筑、工业、数据中心、生态旅游等领域融合,打造一批“光伏+”示范工程。在确保合规的前提下,在狼城岗镇、万滩镇、刁家乡等农业优势乡镇适度布局“光伏+农业”项目;依托雁鸣湖镇等地鱼塘、蟹塘资源,开展“光伏+渔业”项目建设。依托高新区工业厂房屋顶资源,开展工商业分布式光伏与光储充一体化项目建设。
3.重点实施“乡村沐光行动”
以农村能源革命创新试点工程为抓手,重点实施“千家万户沐光行动”,结合乡村振兴战略,推动农村能源绿色低碳转型,助力农村集体经济高质量发展。
采取“企业+村镇”“企业+农户”等模式,以收益共享为前提,鼓励电力企业利用农户耕地外闲置土地、农房屋顶、养殖大棚等资源建设分布式光伏发电项目。支持村集体以公共建筑屋顶、耕地外闲置集体土地等入股,参与项目开发,建设村级光伏电站。同时加强电网配套设施建设,提升农村电网高比例可再生能源接入承载能力。
以光伏电站为载体,发展光伏与农业、渔业、养殖业互补的综合利用模式,开展“整村光伏”工程,建设绿色低碳生态型美丽乡村。
(二)有序推进风电项目建设
1.统筹推进分散式风电项目
加强风能资源勘测评估,提升低风速风能资源利用水平。针对各乡镇街道不同的资源条件,研究采用不同机型、塔筒高度以及控制策略的设计方案,因地制宜采取多样化选型设计方案,鼓励企业探索适用于沟渠、水面等非常规地形的风机基础技术。优先在万滩镇、官渡镇、雁鸣湖镇、韩寺镇等地规划布局分散式风电项目。
2.择优布局集中式风电项目
持续开展风能资源勘测,以保障沿黄生态保护区、大河文化绿道等重点生态区域为前提,严格遵守“三线一单”要求,以最大保护、最低影响、适度开发为原则,加强风能资源的开发利用,择优布局集中式风电项目。重点推进刁家乡、韩寺镇、姚家镇、狼城岗镇等地区集中式风电项目建设。
3.积极开展“乡村驭风行动”
以村为单位,积极推动“千乡万村驭风行动”,鼓励村集体通过探索利用符合风电建设要求的存量集体土地作价入股等收益共享模式,参与分散式风电项目开发,提高风能利用率。在全县范围内开展乡村风电示范项目建设,以“村企合作”模式,在满足条件的行政村布局分散式风电,优先满足乡村自身用电需求,并鼓励余电上网销售,形成“风光互补、就地消纳、多方受益”的良好格局。探索开展整村开发类源网荷储一体化项目试点,在总结试点成功经验的基础上,因地制宜,稳步推广。
4.风电项目开发时序
全县共规划风电项目容量562.5兆瓦,开发时序计划如下:
表4 中牟县风电项目开发时序计划表(单位:兆瓦)

(三)积极构建氢能产业体系
1.适度开展绿氢项目建设
鼓励开展可再生能源绿电制氢项目,在县城、刘集镇、官渡镇等地积极推进基于分布式光伏/分散式风电的制氢加氢一体站建设。依托河南农业大学技术优势,充分利用万滩镇、韩寺镇、刁家乡等地农业废弃物资源,探索生物质氢烷联产等创新试点示范。
2.加快氢能车辆示范推广
优先在公务、市政领域开展氢燃料电池汽车替代。遵循“生态、智慧、和谐、宜居”的发展理念,鼓励环卫领域推广使用燃料电池环卫车辆,由城管局牵头,开展各类燃料电池环卫车示范应用。积极引导氢燃料电池技术在文旅观光车、摆渡车、助力车等领域的应用推广,支持重点运力聚集区域物流企业购置各类氢燃料电池物流车,积极融入郑汴洛濮氢能走廊建设。充分发挥氢燃料电池大巴零排放、低噪声、动力强、续航里程长等优势,在中牟旅游集散中心设立通达方特旅游度假区、郑州绿博园、只有河南戏剧幻城、建业·华谊兄弟电影小镇、郑州海昌海洋公园等重点景区的燃料电池大巴旅游线路和摆渡车,在旅游景点园内投放氢燃料电池助力两轮车,打造具有中牟特色的氢能绿色文旅名片。
到2027年,推广各类燃料电池汽车不少于500辆;到2030年,推广各类燃料电池汽车不少于800辆。
3.探索氢能源多领域应用
以中心城区政府机关、通信基站、数据中心、主题公园等单位为重点,探索开展氢供能及备用电源示范项目试点建设。探索氢在种植灌溉、水果保鲜等农业领域应用。发挥姚家镇草莓产业优势,在当地开展富氢水灌溉、草莓保鲜等方面应用试点,打造富氢草莓品牌。综合民航局民用无人驾驶航空器综合管理平台及郑州新郑国际机场净空保护区等要求,优先在雁鸣湖镇和刘集镇等文旅资源聚集区规划氢能低空经济项目试点。
(四)推动新型储能规模应用
1.科学规划新型储能布局
着力推动新能源项目与新型储能设施的协同发展。根据《河南省人民政府办公厅关于加快新型储能发展的实施意见》(豫政办〔2023〕25号)要求,“对已并网的存量新能源项目,鼓励按不低于装机功率10%、时长不少于2小时的规模配置新型储能设施”;“2021年及以后在我省年度风光开发方案中的新能源项目,要严格按照开发方案中承诺的储能配比配置储能设施,储能设施投运时间应不晚于新能源项目投运时间”。重点支持源网荷储一体化项目和多能互补项目开发建设,推动新增新能源项目配套建设新型储能电站,实现新能源与新型储能的优势互补和协同运行。
重点推进100兆瓦/200兆瓦时共享储能项目等集中式共享储能电站项目建设,提升储能资源利用效率,保障电网灵活高效运行。因地制宜开展分布式储能建设,支持我县“千家万户沐光行动”和“千乡万村驭风行动”分布式电站建设。围绕工业园区、主题公园、数据中心等重点用能终端,探索虚拟电厂、智慧电厂等多种新型储能应用场景和模式,提升用户侧灵活调节能力和智能化用电水平。
2.积极探索多元储能路线
根据各街道和乡镇的资源条件与能源需求,积极推动多种储能路线技术示范应用。优先推进液流电池、压缩空气储能、锂离子电池等新型储能项目建设,探索氢储能及发电综合应用示范,发挥长时储能在电网调峰、提升新能源消纳等方面的优势,构建以多元新型储能为有效支撑的新型电力系统。
针对电力系统的秒级和分钟级应用需求,推动短时高频储能技术的示范应用,提高电力系统的灵活性和稳定性。重点建设飞轮储能等短时高频储能项目,满足电力系统的负荷跟踪、系统调频、惯量支撑、无功支持及机械能回收等方面需求,为新型储能的差异化发展提供有效技术手段和应用场景。
3.健全市场化运营机制
鼓励各类主体积极开展创新商业模式应用示范,营造开放共赢的新型储能发展生态。鼓励新能源项目业主以共享模式落实新型储能,达到一定装机规模门槛的,视同自行配置储能。
按照“市场主导、多元出资、产业关联、集中共享”的思路,探索建立集中共享储能产业发展模式,规划布局集中式共享储能电站,培育储能行业新业态新模式。建设集中式共享储能电站的运营管理和服务平台,实现集中式共享储能电站的统一调度和优化运行,探索建立集中式共享储能电站的市场化运营和管理新模式。
(五)持续开展清洁能源供暖
1.大力推广地热能供暖
以浅层地热为地热能供暖的主要来源,持续开展浅层地热资源勘探调查,摸清资源底数,合理布点、科学开采,编制短期地热资源利用专项规划,规范规模化利用浅层地热能。在河道、渠道管护范围内建设地热能供暖工程,应及时与河道、渠道管理部门对接。充分发挥长基雁月湾等浅层地热能地源热泵供暖项目示范引领作用,加快推广浅层地热能利用。支持长基雁月湾等社区打造地热能供暖“低碳社区”示范工程。
组织开展中深层地热资源调查评价,确定地热田的范围、品位、储量、开发潜力和开发利用总量,编制中长期地热资源利用专项规划。根据地热资源品位和地下水环境条件,优先采用“密封式、无干扰井下换热”技术,最大程度减少对地下土壤、岩层和水体的干扰,保障地热能的可持续利用。以现代服务业开发区、官渡镇为重点,建设地热供暖高质量应用示范区。
2.重点推进污水源热泵项目
充分发挥城市污水资源量大、稳定的特性,依托中牟官渡污水处理厂、郑州新区污水处理厂、中牟东漳污水处理厂,大力开展污水源热泵供暖技术应用推广。提高管网覆盖范围,增大供热半径,使污水源热泵成为中牟县清洁供暖的有效补充手段,打造具有中牟特色的清洁供暖体系。
3.鼓励发展多类型能源供暖
开展农作物秸秆、生活垃圾等生物质资源的能源化循环利用和清洁利用,积极采取高背压机组、数字化供热计量等先进技术,科学有序推进农林生物质热电联产项目建设。鼓励在学校、酒店、工厂、医院、商场、体育场馆等人员密集,供热需求大的场所开展高效空气能热泵示范应用。因地制宜推进太阳能与空气能的联合发展模式,为中牟建筑清洁供暖提供绿色、高效的解决方案。
(六)优化发展生物能源项目
1.积极开展生物质混燃掺烧
探索利用太阳能光伏直驱的“光储直柔”型生物质颗粒燃料加工新模式,通过颗粒燃料加工技术,探索果树剪枝、秸秆等农业废物的资源化利用。鼓励大型工业锅炉或燃煤电厂与颗粒燃料加工企业合作,进行农作物秸秆的回收利用,开展生物质颗粒燃料混燃,解决秸秆就地消纳。
2.有序发展生物质天然气项目
推进“分布化发酵、集中化提纯”制备生物天然气的技术开展禽畜粪便类制沼气项目试点示范。探索建设分布式有机废物沼气发酵-微藻-有机肥生产集成站、生物天然气提纯站、生物质氢烷联产试点。通过撬车定期将各站点所产生的沼气运输到提纯站生产优质燃气,满足工业、民生需要。
3.布局绿色燃料原料供给体系
着眼国内外绿色甲醇、绿色航空煤油等新兴需求,前瞻性布局生物质制氢及生物质二氧化碳耦合利用技术,推动建立生物质绿色燃料的原料制备和收储体系,重点支撑航空港区等周边地区生物质绿色燃料的原料供给,为乡村生物质高价值利用提供新方向。
(七)重点布局能源基础设施
1.全面推进充电基础设施建设
按照“规划先行、场景牵引、科学有序、因地制宜”的原则,推进参与“百县千站万桩”试点工程,加强充电基础设施规划和布局,统筹考虑新能源汽车发展趋势、用电负荷特点、电网容量和配套条件等因素,合理确定充电桩的类型、数量和位置,形成覆盖全面、便捷高效的充电网络。
以政府引导、市场运作、多元投资为发展原则,加大充电基础设施投资和建设力度,鼓励社会资本参与公共充电站、专用充电站、分时租赁充电站等各类充电设施建设,提高充电桩的利用率和快充比例,为郑州建设“新能源汽车之城”“超充之城”做出“中牟贡献”。在分布式光伏覆盖较好的区域建设光伏发电、储能、充换电一体化的充电基础设施。
2.科学合理布局氢能供应网络
合理布局加氢站网络,推荐利用现有油气加注基础设施进行改扩建加氢站,积极推进制氢加氢一体站建设。重点推进平安大道、郑汴物流通道、万洪路等处二级加氢站建设,以重点项目带动中牟全域加氢站全面铺开,形成布局合理、覆盖广泛、智能高效的加氢网络,满足多场景燃料电池交通工具加注需求。
3.积极推进电网改造升级
加强与新能源发电发展相适应的电网规划、建设和改造。重点推进500千伏中牟输变电工程、220千伏人文输变电工程等项目,提高电网接纳新能源电力能力。积极采取智慧运维、智能量测等先进技术,全面提高电网智能化水平,增强配电网运行的灵活性、适应性,有效满足集中式光伏、集中式风电、分散式风电等新能源接入需求。
五、重点工程

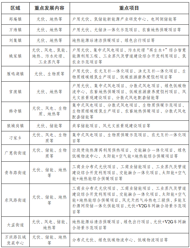
图3 中牟县新能源发展重点示范区示意图

图4 中牟县新能源重点项目分布图
表5 中牟县各区域重点新能源项目布局

(一)农村能源革命创新试点工程
将新能源规划与乡村振兴战略规划、农业农村现代化规划等政策协调联动,合理规划分布式光伏、分散式风电、生物质能、地热能等各类新能源的开发利用,促进区域多能互补融合发展,加强农村电网的改造升级,降低农村地区用电成本。大力推进分布式能源在乡村地区的应用,提升农村地区清洁能源供给比例,加强农村地区的能源供给保障能力,满足农村地区的多样化用能需求。在电力、交通、供暖等领域积极推行电气化替代,扩大新能源消费规模。同时提高农户的自主用电能力,降低电费支出,增加收入来源,实现农村地区低碳绿色发展与乡村振兴战略形成协同效应,打造新能源助力乡村振兴特色样板,创建农村能源革命试点县。
围绕万滩镇关家村、雁鸣湖镇九堡村等新能源基础条件和可开发潜力较好的乡村,整合土地资源,发展分布式光伏、分散式风电,因地制宜开展绿色低碳生态型美丽乡村建设。到2030年建成5个绿色低碳生态型美丽乡村。
表6 农村能源革命重点项目清单



图5 200兆瓦集中式风电项目布置图

图6 125兆瓦分散式风电项目布置图

图7 168.75兆瓦集中式风电项目布置图

图8 31.25兆瓦分散式风电项目布置图

图9 中牟县地热能源站清洁供暖项目规划布局图
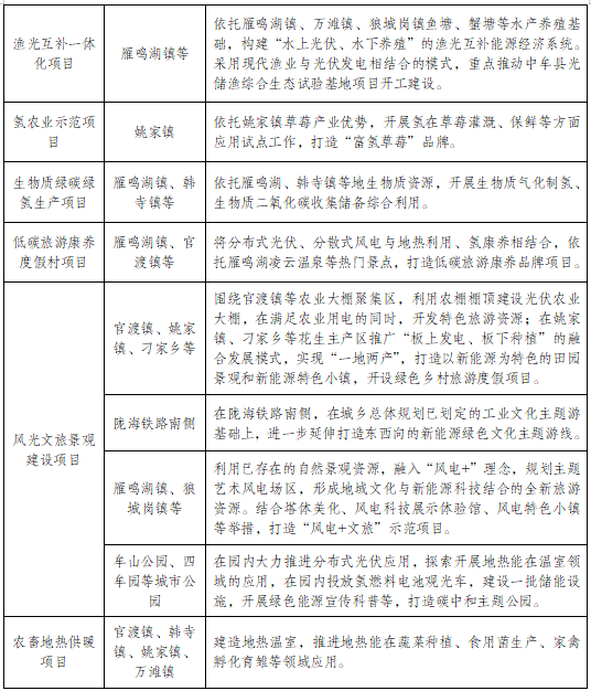
(二)新能源多产融合发展示范工程
因地制宜推广“光伏+”综合利用模式。推进农光互补、渔光互补、光伏建筑一体化等模式开发建设,实现太阳能光伏发电与农业、渔业、旅游业等产业融合发展。
积极探索地热能梯级综合利用,打造地热能资源综合开发利用示范区。探索地热能与空气能等多能互补,推进地热能发电、种植、养殖、康养等多元利用示范。拓展地热能应用场景,积极打造“地热能+”新发展模式,推动地热资源与现代农业、生态建设等产业的结合,探索地热能在农业温室、生态园区等领域的应用,推动地热资源开发利用与文旅康养一体化融合发展,开发温泉康养等文旅项目,实现产业互补和生态环境的可持续发展,打造地热能服务乡村振兴示范工程。
以农村一、二、三产业融合发展,推动实施乡村振兴战略、加快推进农业农村现代化建设。结合雁鸣湖镇、官渡镇、姚家镇等地资源优势,依托农业产业园、农产品加工园、新能源特色小镇等重点项目,构建新能源项目开发、智慧农业种植养殖、农副产品加工、绿色文化特色旅游等多产业融合发展的产业生态,推动农旅融合、文旅融合、科普融合,在双碳目标下助力农业转型升级,多点发力推动乡村振兴。建设新能源多业态复合型国家农村产业融合发展示范园。
表7 新能源多产业融合发展示范项目清单


(三)新能源绿色交通应用工程
紧抓郑州国家燃料电池汽车示范应用城市群机遇和郑开同城化战略发展机遇,推进交通融合一体化项目建设,重点拓展我县电动汽车和燃料电池汽车在物流和交通领域的示范应用。
依托中牟文旅产业优势,通过交通枢纽、文旅线路之间的电动大巴、燃料电池大巴、燃料电池摆渡车、燃料电池助力车的综合应用与推广,构建高效、便捷的低碳交通体系,以绿色出行赋能中牟文旅产业发展。
充分发挥中牟县紧临航空港区的区位优势,开展货运物流绿色低碳替代行动,加快推进货运物流及快递行业新能源汽车替代工作,重点打造氢燃料电池货运物流示范路线。
表8 新能源绿色交通重点项目清单


(四)能源基础设施升级工程
加快推进加氢站布局建设,鼓励利用现有加油站和加气站改建合建站,积极推进绿电制加氢一体站建设。近期依托周边距离相对较近的低成本工业副产氢资源,满足加氢站运营需求,同步推动集中式和分布式可再生能源或电网低谷负荷的制储加氢一体化母站建设。到2027年,建设加氢站10座;到2030年,建设加氢站16座,其中二级站7座,三级站9座,基本实现中心城区和重点区域全覆盖。

图10 中牟县中心城区加氢站规划布局图
积极响应“百县千站万桩”试点工程,加快加强我县充换电设施建设,以广惠街街道及县城南部区域等地为重点区域,积极推进商业区、公共停车场集中式充换电设施建设,缩小充电设施服务半径,提高服务便利性。以我县西部物流园等地为重点区域,在公交、环卫、物流配送集中区域,增加专用大功率充电设施,推动公共领域用车全面转向新能源。加快推进周边村镇、景区充电设施建设,根据场地条件,合理配置快慢充设施比例。鼓励万滩镇、官渡镇等地具备条件的村集体自建或者引入专业的充电设施运营企业投建公用充电设施。探索在万滩镇、官渡镇等充电桩利用率较低的农村地区建设集光伏发电、储能、充换电于一体化的充电基础设施。到2027年,实现中心城区、旅游景点等重点区域充电桩全覆盖,全县累计新增公共充电桩和专用充电桩1000个左右,累计新增充电站约80座左右。到2030年,全县各类公共停车场基本实现充电桩全覆盖,累计新增公共充电桩和专用充电桩1500个左右,累计新增充电站约130座。

图11 中牟县充电场站规划布局图
加强电网与我县能源规划和年度建设方案间的有效衔接,在电网规划、设计、调度运行中充分考虑新能源发展对电力系统安全稳定运行及可靠供电的影响,优化电网升级改造实施方案,做到送出工程与电网建设进度匹配,电网与电源同步建成投产。
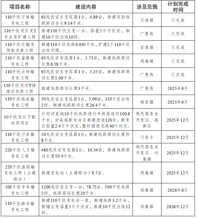
表9 电网重点项目清单

(五)综合能源一体化供能工程
积极推动分布式光伏和分散式风电制氢项目建设。依托我县丰富的生物质资源,开展生物质制氢和沼气制氢试点示范,提高能源综合利用效率,促进农林废弃物的资源化利用。
积极探索“地热能+”多能互补模式。发挥地热能高稳定性的优势,综合运用智能化技术,实现地热能与太阳能、风能充分耦合,弥补出力周期波动性。将地热能供暖与天然气、空气源热泵等供暖方式相互结合,构建多能互补的清洁供暖体系。
统筹风力和光伏资源开发利用,推进“风光互补”、“太阳能+电辅热”、“太阳能+空气能”等多能互补一体化项目建设。鼓励集中式风电及光伏项目在可研论证阶段考虑储能项目与升压站统筹规划,同步做好建设用地保障和供应。
探索风光天然气冷热电三联供项目试点建设。开展“互联网+”、能源智能微网与天然气相结合的利用新模式,在重点区域开展区域分布式能源中心试点示范。依托高新区、县城、大孟街道等重点区域,选取具有冷热电需求的商业楼宇、交通枢纽、公共建筑等,建设天然气与可再生能源相互融合、多能互补的分布式区域能源智慧运营中心。
表10 综合能源一体化供能重点项目清单


(六)新型储能综合应用示范工程
开展多技术路线新型储能示范。在广惠街街道、青年路街道、东风路街道、官渡镇等地开展液流电池、飞轮、压缩空气、氢储能等新型储能技术以及钠离子电池、水系电池等高安全性储能技术试点示范。结合系统需求拓展储氢、储热、储冷等应用领域,推动多种技术联合应用,开展复合型储能项目示范。
推进集中式共享储能电站建设。根据电力系统的调峰需求和新能源消纳状况,合理确定集中式共享储能电站的规模、位置和类型,优先选择具有较高储能需求的区域,充分发挥集中式共享储能电站在电源侧、电网侧、用户侧的多重作用,提升储能资源利用效率,保障电网灵活高效运行,平衡区域间的储能需求,促进新型储能与电力市场的有效对接。
推动新型储能的数字化改革和融合发展示范。探索规模化储能系统智能协同调度和分布式储能系统协同聚合,力争实现源网荷储一体化和多能互补融合发展。依托大数据、区块链等智能化技术,开展储能多功能复用、需求侧响应、虚拟电厂等领域先进能源技术融合应用示范。
表11 新型储能综合应用示范重点项目清单

(七)新能源装备产业链提升工程
以产业联动推动区域发展互动。把握郑开同城化提质提速提效的关键阶段,聚焦新兴产业、未来产业在新兴区域的布局,依托郑开两城2000亿级汽车产业规模、200万辆级汽车产能以及新能源产业集群,加快招引、培育新能源汽车整车及零部件配套企业,打造新能源汽车零部件产业园,强化上海交大智能网联汽车研究中心、郑州机动车质量检测认证中心技术应用。重点招引充电桩投资和装备制造企业,因地制宜推进充电站、桩建设,为新能源汽车产业发展把好补能关,推动中牟汽车产业抢占区域“中高端、关键环”。
抢抓郑州国家燃料电池汽车示范应用城市群建设机遇,依托高新区、官渡镇、姚家镇汽车零部件制造优势,聚焦燃料电池整车制造及电池、电控、电机等关键零部件领域,协同企业技术创新资源,大力招引电堆、膜电极、双极板等燃料电池产业链上下游企业,同步招引加氢机、压缩机、电解槽等氢能制备和加注企业,开展制加氢一体站建设,为燃料电池汽车应用示范夯实产业基础,打造燃料电池整车及零部件研发制造基地。
依托重点新能源投资企业和装备制造企业,结合新能源装备研发、制造等现实需求,聚焦光伏支架、光伏组件、逆变器、风机塔筒、风机叶片、充电桩、新型储能等关键装备制造与产业链高附加值环节开展延链补链。引导现有装备制造企业向新能源领域拓展,加强新能源装备制造龙头企业招引,提高新能源装备产业链韧性,高标准建设新能源装备高端制造产业园。积极引导新能源项目建设相关企业采购我县生产新能源装备,以扩大下游消费,带动新能源产业良性循环。
充分发挥中牟地热资源和生物质资源丰富的优势,依托区域龙头企业开展以商招商,以规模化清洁能源供暖项目建设为牵引,着力招引地源热泵、空气源热泵制造商等产业链上下游企业。依托中牟多产融合产业园项目,着眼提高生物质产品附加值,重点招引生物质原料加工商、设备生产商和项目投资商,实现生物质资源的规模化、多元化利用。
六、保障措施
(一)加强组织协调
加强政府规划在新能源发展中的引领和统筹协调作用,建立健全长效工作机制,加强各部门协调配合,形成组织合力。明确工作任务与分工,形成政府引导、有关部门配合推进、企业等市场化主体细化落实的工作机制。
(二)推进项目建设
开展全县新能源资源勘察与评价,建立可开发新能源资源数据库。以推动重大工程项目建设为重点,加强政策支撑和要素保障,建立重点工程项目库,科学制定实施方案,有序推动规划实施,落实项目建设单位主体责任和政府部门服务与监管责任。优化项目建设审批流程,完善新能源项目动态管理与评估体系,形成开工一批、投产一批、储备一批的良性循环。
(三)保障空间需求
坚持生态优先、绿色发展理念,科学评价新能源项目建设生态环境影响和效益。由发展改革委、自然资源局、生态环境局等相关单位共同建立协同工作机制,在严格落实“三线一单”生态环境分区管控要求和基本农田保护制度的前提下,统筹规划新能源项目建设用地用林(草),并将新能源项目纳入国土空间规划“一张图”。严格落实新能源项目土地使用标准,优先支持应用节地技术和节地模式,提高土地资源利用率。
(四)改善发展环境
加强新能源项目开发利用市场的规范管理,落实新能源项目开发建设税收、土地、金融等方面优惠政策,营造良好的投资环境。发挥政府引导作用,加大政府投资机构新能源领域投资规模,激发社会资本新能源领域投资积极性。严格落实可再生能源电力消纳实施方案,支持用能单位优先消纳可再生能源,提升可再生能源消纳能力与水平。发挥市场资源配置作用,建立开放透明的市场规则,通过公开竞标等方式组织建设新能源项目,鼓励企业在项目建设实施过程中优先采用新技术、新设备和新材料,以技术创新引领新能源产业高水平发展。
(五)促进产业招引
充分发挥我县新能源资源优势,依托重点项目和试点示范工程,积极引入新能源细分领域龙头企业,加速优质企业聚集,提升装备本地化配套率。成立新能源产业招商推进小组,通过制定针对新能源产业的专项人才、税收、土地、产业基金等扶持政策,招引新能源产业链企业落地中牟、扎根中牟。